(Обновлен)Задание ЕГЭ 3 Параграф 58 ГДЗ Мякишев 11 класс (Физика)
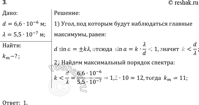
3. На дифракционную решётку с периодом 0, 0066 мм падает по нормали плоская монохроматическая волна. Длина волны 550 нм. Какое максимальное количество дифракционных максимумов можно наблюдать с помщью этой решётки для данной световой волны?


Ниже вариант решения задания из учебника Мякишев, Буховцев 11 класс, Просвещение:
3. На дифракционную решётку с периодом 0, 0066 мм падает по нормали плоская монохроматическая волна. Длина волны 550 нм. Какое максимальное количество дифракционных максимумов можно наблюдать с помщью этой решётки для данной световой волны?
1) 11
2) 24
3) 3
4) 22
