Упражнение 109 Вариант 1 Дидактические материалы ГДЗ Мерзляк Полонский 9 класс (Алгебра)
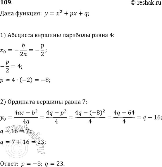
При каких значениях р и q вершина параболы у = х^2 + рх + q находится в точке (4; 7)?

Ниже вариант решения задания из учебника Мерзляк, Полонский, Якир 9 класс, Вентана-Граф:
При каких значениях р и q вершина параболы у = х^2 + рх + q находится в точке (4; 7)?
