Упражнение 198 Вариант 2 Дидактические материалы ГДЗ Мерзляк Полонский 9 класс (Алгебра)
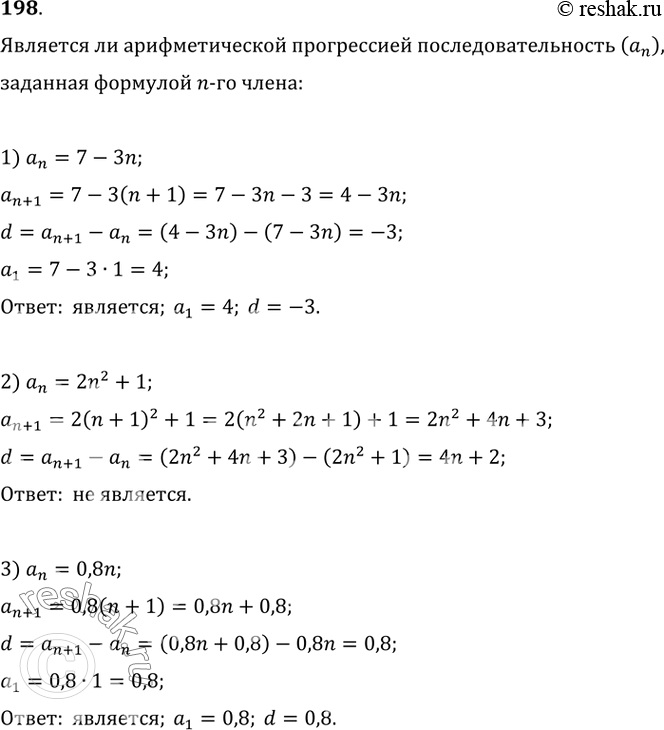
Является ли арифметической прогрессией последовательность (аn), заданная формулой n-го члена: 1) an=7-3n; 2) an=2n^2+1; 3) an=0,8n; 4) an=20,64n+23; 5) an=(n-1)/(n+1); 6) bn?


Ниже вариант решения задания из учебника Мерзляк, Полонский, Якир 9 класс, Вентана-Граф:
Является ли арифметической прогрессией последовательность (аn), заданная формулой n-го члена:
1) an=7-3n;
2) an=2n^2+1;
3) an=0,8n;
4) an=20,64n+23;
5) an=(n-1)/(n+1);
6) bn?
