Упражнение 4 Вариант 2 Дидактические материалы ГДЗ Мерзляк Полонский 9 класс (Алгебра)
Доказать неравенство: 1) a^2-8a+17>0; 2) 6y-9y^2-43) a(a-10)>4(a-13); 4) x^2+9y^2+2x+6y+2>=0; 5) x^2-6xy+10y^2-4y+7>0; 6) (x^2+7)/v(x^2+6)>=2;


Ниже вариант решения задания из учебника Мерзляк, Полонский, Якир 9 класс, Вентана-Граф:
Доказать неравенство:
1) a^2-8a+17>0;
2) 6y-9y^2-4
3) a(a-10)>4(a-13);
4) x^2+9y^2+2x+6y+2>=0;
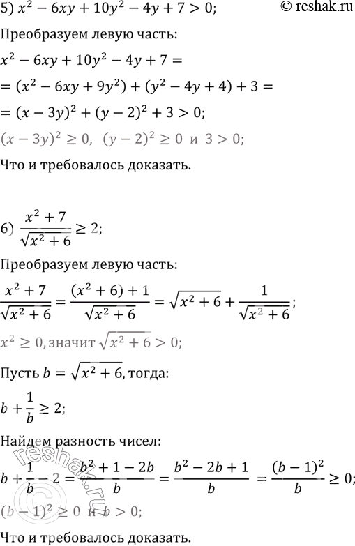
5) x^2-6xy+10y^2-4y+7>0;
6) (x^2+7)/v(x^2+6)>=2;
