Упражнение 211 Вариант 3 Дидактические материалы ГДЗ Мерзляк Полонский 9 класс (Алгебра)
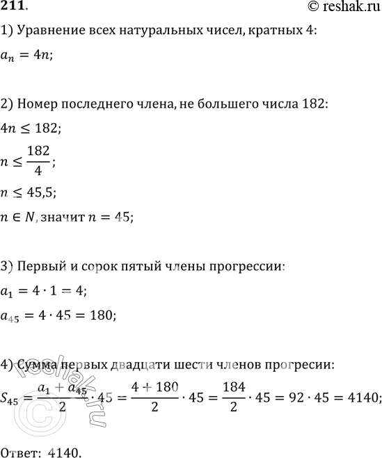
Найдите сумму всех натуральных чисел, которые кратны 4 и не больше 182.

Ниже вариант решения задания из учебника Мерзляк, Полонский, Якир 9 класс, Вентана-Граф:
Найдите сумму всех натуральных чисел, которые кратны 4 и не больше 182.
