Упражнение 230 Вариант 3 Дидактические материалы ГДЗ Мерзляк Полонский 9 класс (Алгебра)
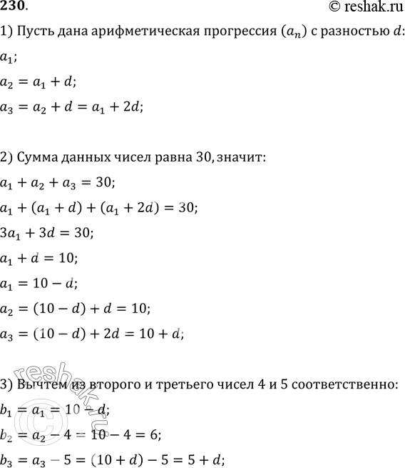
Сумма трёх чисел, образующих арифметическую прогрессию, равна 30. Если первое число оставить без изменений, а из второго и третьего чисел вычесть соответственно 4 и 5, то образуется геометрическая прогрессия.


Ниже вариант решения задания из учебника Мерзляк, Полонский, Якир 9 класс, Вентана-Граф:
Сумма трёх чисел, образующих арифметическую прогрессию, равна 30. Если первое число оставить без изменений, а из второго и третьего чисел вычесть соответственно 4 и 5, то образуется геометрическая прогрессия. Найдите данные числа.
