Вариант 2 Самостоятельная работа 14 ГДЗ Мерзляк Полонский 9 класс (Алгебра)
Самостоятельная работа № 14 Метод замены переменных и другие способы решения систем уравнений с двумя переменными Решите систему уравнений: 1) {x/y-y/x=15/4, 2x-5y=9};



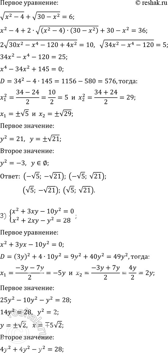
Ниже вариант решения задания из учебника Мерзляк, Полонский, Рабинович 9 класс, Вентана-Граф:
Самостоятельная работа № 14
Метод замены переменных и другие способы решения систем уравнений с двумя переменными
Решите систему уравнений:
1) {x/y-y/x=15/4, 2x-5y=9}; 3) {x^2+2xy-10y^2=0, x^2+2xy-y^2=28};
2) {v(x^2-4)+v(y^2+4)=6, x^2+y^2=26}; 4) {x-y+xy=10, xy(x-y)=16).
