Упражнение 222 Повторение ГДЗ Никольский Потапов 11 класс (Алгебра)
222 (МИРЭА) а) система (x-2)2+y2=10 x+y=6; б) система (x-5)2+y2=5 x+y=8; в) система (x-6)2+y2=10 x+y=10; г) система (x-5)2+y2=10 x+y=5.




Ниже вариант решения задания из учебника Никольский, Потапов 11 класс, Просвещение:
222 (МИРЭА) а) система
(x-2)2+y2=10
x+y=6;
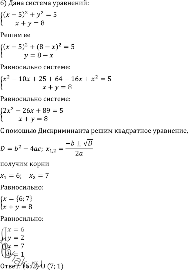
б) система
(x-5)2+y2=5
x+y=8;
в) система
(x-6)2+y2=10
x+y=10;
г) система
(x-5)2+y2=10
x+y=5.
