Страница 13 Часть 1 ГДЗ Рабочая тетрадь Моро Волкова 4 класс (Математика)
35. 7 сот. = ___ дес. 5 м = ___ см 6 р. = ___ к. 40 дес. = ___ сот.


Ниже вариант решения задания из учебника Волкова, Моро 4 класс, Просвещение:
35.
7 сот. = ___ дес. 5 м = ___ см 6 р. = ___ к.
40 дес. = ___ сот. ___ м = 90 дм 3 000 к. = ___ р.
36. Соедини линией карточки, на которых записаны выражение и его значение.
106 · 7 209 · 4 312 · 3 150 · 6
900 936 742 836
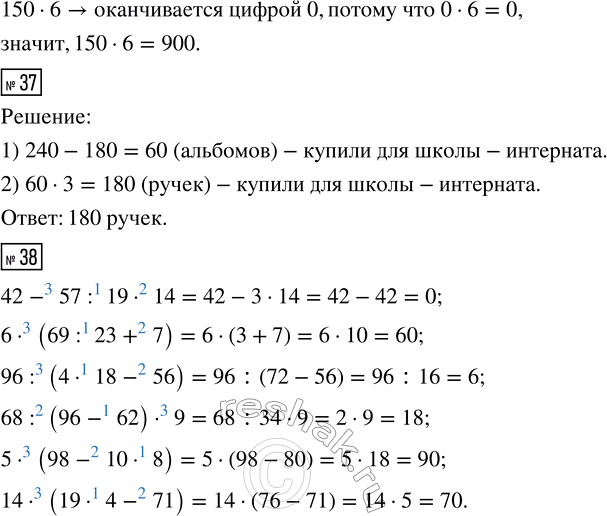
37. Для школы-интерната закупили 240 тетрадей, альбомов на 180 меньше, чем тетрадей, а ручек в 3 раза больше, чем альбомов. Сколько ручек купили для школы-интерната?
Используя решение задачи, построй на клетчатой бумаге диаграмму количества купленных предметов. Масштаб выбери самостоятельно.
38.
42 - 57 : 19 · 14 68 : (96 - 62) · 9
6 · (69 : 23 + 7) 5 · (98 - 10 · 8)
96 : (4 · 18 - 56) 14 · (19 · 4 - 71)
