Страница 32 Часть 1 ГДЗ Рабочая тетрадь Моро Волкова 4 класс (Математика)
53. Вычислительная машина работает так: 1) Запиши, какие числа будут получаться на выходе из машины, если на вход подавать числа: 60, 72, 400, 99, 110.


Ниже вариант решения задания из учебника Волкова, Моро 4 класс, Просвещение:
53. Вычислительная машина работает так:
1) Запиши, какие числа будут получаться на выходе из машины, если на вход подавать числа: 60, 72, 400, 99, 110.
2) Запиши, какие числа надо подавать на вход в машину, чтобы на выходе получать числа: 888, 208, 438, 7 008.
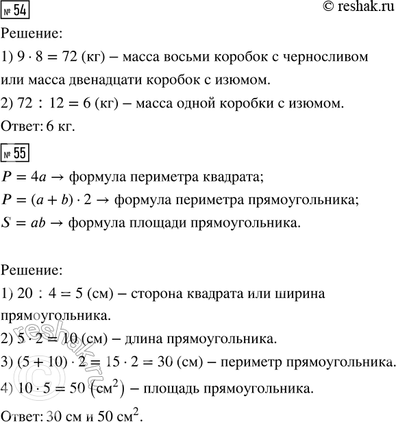
54. Масса 12 одинаковых по массе коробок с изюмом такая же, как масса 8 одинаковых по массе коробок с черносливом. Найди массу одной коробки с изюмом, если масса коробки с черносливом 9 кг.
55. Периметр квадрата равен 20 см. Из двух таких квадратов составили прямоугольник. Найди периметр и площадь этого прямоугольника.
