Страница 64 Часть 1 ГДЗ Рабочая тетрадь Моро Волкова 4 класс (Математика)
41. 1) Прочитай условие задачи: 48 карандашей разложили по 6 карандашей в каждую коробку, а 56 фломастеров — по 8 фломастеров в каждую коробку.


Ниже вариант решения задания из учебника Волкова, Моро 4 класс, Просвещение:
41. 1) Прочитай условие задачи: 48 карандашей разложили по 6 карандашей в каждую коробку, а 56 фломастеров — по 8 фломастеров в каждую коробку.
2) Соедини линией карточку с вопросом с той карточкой, на которой записано решение каждой задачи.
Сколько коробок заняли все фломастеры?
Сколько коробок заняли все карандаши?
На сколько больше коробок с карандашами, чем с фломастерами?
Сколько всего коробок заняли все карандаши и все фломастеры?
48 : 6 - 56 : 8 48 : 6 56 : 8 48 : 6 + 56 : 8
42. Восстанови пропущенные цифры и числа.
_1 : ___ = 7 5_ : 9 = ___ _1 : 9 = ___
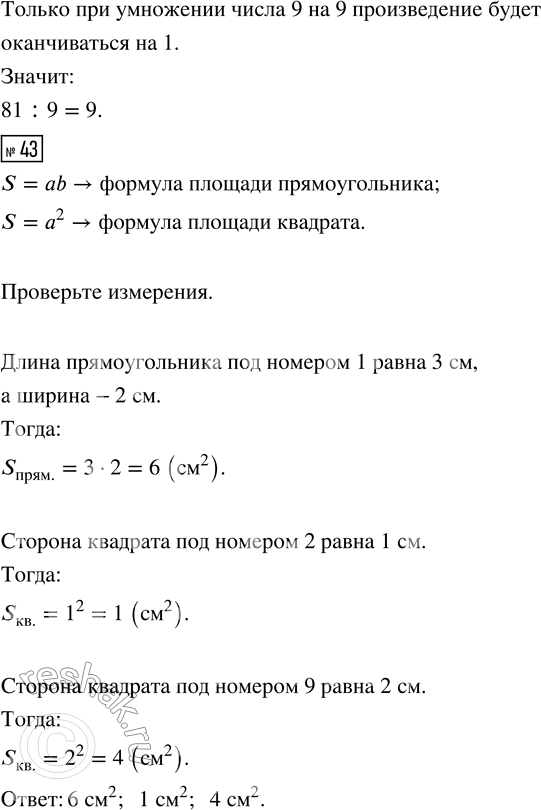
43. По чертежу на странице 59 найди площади фигур с номерами 1, 2, 9.
