Страница 14 Часть 2 ГДЗ Рабочая тетрадь Моро Волкова 4 класс (Математика)
10. Вычислительная машина работает так: Запиши, какие числа будут получаться на выходе из машины, если на вход подавать числа: 5, 16, 20, 49.


Ниже вариант решения задания из учебника Волкова, Моро 4 класс, Просвещение:
10. Вычислительная машина работает так:
Запиши, какие числа будут получаться на выходе из машины, если на вход подавать числа: 5, 16, 20, 49.
11. Закрась рамку, в которой записано выражение для решения каждой задачи.
1) Длина красной ленты 36 дм. Она на 27 дм длиннее синей ленты. Во сколько раз красная лента длиннее синей?
(36 + 27) : 36 36 : (36 - 27)
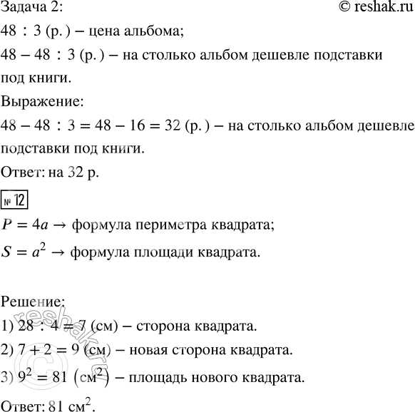
2) Подставка под книги стоит 48 р. Она в 3 раза дороже альбома. На сколько рублей альбом дешевле, чем подставка под книги?
48 - 48 : 3 48 · 3 - 48
12. Периметр квадрата равен 28 см. Чему будет равна площадь квадрата, если его сторону удлинить на 2 см?
