Страница 16 Часть 2 ГДЗ Рабочая тетрадь Моро Волкова 4 класс (Математика)
15. Соедини линией карточку, на которой записано задание, с карточкой, на которой записано составленное по нему выражение, и вычисли его значение.


Ниже вариант решения задания из учебника Волкова, Моро 4 класс, Просвещение:
15. Соедини линией карточку, на которой записано задание, с карточкой, на которой записано составленное по нему выражение, и вычисли его значение.
Частное двух чисел увеличить на несколько единиц и полученный результат уменьшить в несколько раз.
Разность двух чисел уменьшить в несколько раз и полученный результат увеличить на несколько единиц.
(540 - 90) : 5 + 110 (81 : 9 + 201) : 7
16. В маленьком конструкторе 24 детали, а в большом — на 48 деталей больше. Во сколько раз больше деталей в большом конструкторе, чем в маленьком?
Запиши решение, составляя выражение.
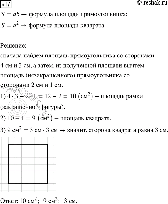
17. Найди площадь рамки, а затем построй квадрат, площадь которого будет на 1 см^2 меньше площади рамки.
