Урок 38 Часть 2 ГДЗ Рабочая тетрадь Петерсон 4 класс (2023) (Математика)
1. Саша догоняет Таню. Скорость Саши v_1 м/с, а Тани - v_2 м/с. На сколько метров уменьшится расстояние между ними за 5 секунд?



Ниже вариант решения задания из учебника Петерсон 4 класс, Просвещение:
1. Саша догоняет Таню. Скорость Саши v_1 м/с, а Тани - v_2 м/с. На сколько метров уменьшится расстояние между ними за 5 секунд? Составь выражение.
2. а) Попробуй решить задачу, составляя выражения:
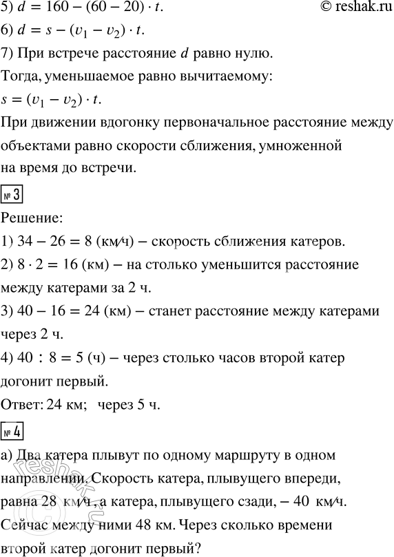
«Автомобиль едет за велосипедистом. Их скорости соответственно 60 км/ч и 20 км/ч. Сейчас между ними 160 км. На каком расстоянии друг от друга они будут через 3 часа? Через сколько времени автомобиль догонит велосипедиста?»
Что ты пока не знаешь? Поставь перед собой цель и составь план.
б) Покажи движение автомобиля и велосипедиста на координатном луче. Используя схему, ответь на вопросы и выполни задания.
- Чему равно первоначальное расстояние между автомобилем и велосипедистом?
- На сколько оно уменьшается каждый час?
- Сколько времени пройдёт до встречи?
- Запиши в таблице, каким станет расстояние d между автомобилем и велосипедистом через 1 ч, 2 ч, 3 ч, 4 ч, t ч?
- Построй формулу расстояния d между ними в зависимости от t:
- Запиши общую формулу, обозначив v_1 и v_2 скорости движения объектов, a s- первоначальное расстояние между ними:
- Чему равно расстояние d при встрече? Что можно сказать об уменьшаемом и вычитаемом? Какая формула получится? Сделай вывод.
Проверь себя по учебнику, стр. 96. Если нужно, исправь ошибки.
3. Реши задачу, используя формулы движения в противоположных направлениях:
«Два катера плывут по одному маршруту в одном направлении. Скорость катера, плывущего впереди, равна 26 км/ч, а катера, плывущего сзади, - 34 км/ч. Сейчас между ними 40 км. На каком расстоянии друг от друга они будут через 2 часа? Через сколько времени второй катер догонит первый?»
1) Чему равна скорость сближения катеров?
2) На сколько километров уменьшится расстояние между катерами за 2 ч?
3) Каким станет расстояние между ними через 2 ч?
4) Через сколько часов второй катер догонит первый?
4. Составь и реши задачи по схемам:
5. В пятиэтажном доме в каждом подъезде на каждом этаже расположено по 4 квартиры. На каком этаже находится квартира с номером 71?
