Урок 41 Часть 2 ГДЗ Рабочая тетрадь Петерсон 4 класс (2023) (Математика)
1. Используя схему, найди скорость сближения или скорость удаления. Отметь флажком случаи, в которых произойдёт встреча. 2. а) Реши задачи. Что общего и что различного в этих задачах и их решении?



Ниже вариант решения задания из учебника Петерсон 4 класс, Просвещение:
1. Используя схему, найди скорость сближения или скорость удаления. Отметь флажком случаи, в которых произойдёт встреча.
2. а) Реши задачи. Что общего и что различного в этих задачах и их решении? Попробуй записать общую формулу для величин обеих этих задач.
Что ты пока не знаешь?
Поставь перед собой цель и составь план.
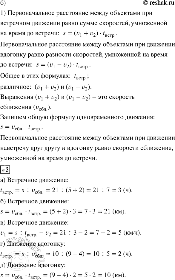
б) Выполни задание (а), отвечая на вопросы:
- Прочитай формулы встречного движения и движения вдогонку.
- Найди в них общее и различное. Подчеркни общее синим цветом, а различное - красным.
- Найди общее обозначение для выражений v_1 + v_2 и v_1 - v_2. Используя его, запиши общую формулу.
Проверь себя по учебнику, стр. 105. Если нужно, исправь ошибки.
3. С помощью формулы s = v_с6л · t_встp реши задачи, составляя выражения. Сравни задачи каждой строки, каждого столбца. Что ты замечаешь?
Что может быть неизвестно в задачах на одновременное движение?
4. Объясни способы решения задач разных типов на одновременное движение. Придумай, запиши на листке и реши задачу одного из этих типов по своему выбору (для обоих случаев - встречного движения и движения вдогонку).
