Урок 8 Часть 2 ГДЗ Рабочая тетрадь Петерсон 4 класс (2023) (Математика)
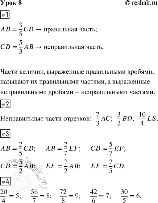
1. Какую часть отрезка CD составляет отрезок АВ? Какую часть отрезка АВ составляет отрезок CD? Допиши равенства. Что ты замечаешь? Какой из этих отрезков можно назвать правильной частью другого отрезка, а какой - неправильной частью?


Ниже вариант решения задания из учебника Петерсон 4 класс, Просвещение:
1. Какую часть отрезка CD составляет отрезок АВ? Какую часть отрезка АВ составляет отрезок CD? Допиши равенства. Что ты замечаешь?
Какой из этих отрезков можно назвать правильной частью другого отрезка, а какой - неправильной частью?
Проверь себя по учебнику, стр. 18. Если нужно, исправь ошибки.
2. Найди и подчеркни неправильные части отрезков:
4/5 EF 7/3 АС 2/9 МК 5/8 ХУ 3/2 BD 10/4 LS
3. Определи, какую часть каждый из отрезков на рисунке составляет от остальных отрезков.
4. Запиши, каким натуральным числам равны дроби:
20/4 56/7 72/8 42/6 30/5
5. Реши уравнения. Сделай проверку устно.
x + 5/9 = 7/9 y - 4/11 = 6/11 12/10 - n = 8/10
6. Вася шифрует числа. Сначала он выписывает произведение первой и второй цифр, за ним - второй и третьей и так далее. Например, число 346 превратится в 1224. Сколько чисел превращается в 5648?
(А) 0 (В) 1 (C) 2 (D) 3 (E) 4
