Урок 4 Часть 3 ГДЗ Рабочая тетрадь Петерсон 4 класс (2023) (Математика)
1. Запиши названия величин, которые измеряют, и результаты измерения. Допиши предложение. 2. а) Попробуй измерить угол А: Что ты пока не знаешь?


Ниже вариант решения задания из учебника Петерсон 4 класс, Просвещение:
1. Запиши названия величин, которые измеряют, и результаты измерения. Допиши предложение.
2. а) Попробуй измерить угол А:
Что ты пока не знаешь? Поставь перед собой цель и составь план.
б) Проанализируй решение задачи № 1 и сделай вывод:
«Измерить угол - это значит выбрать _____ и узнать, сколько раз она содержится в измеряемом _____»
Определи, какой угол выбран в качестве единицы измерения угла А. Отметь его буквой е. Запиши результат измерения.
Проверь свой результат по учебнику, стр. 11.
в) Проанализируй решение и рисунки задания № 3, стр. 11 учебника. Как изменяется мера угла, если мерка уменьшается, увеличивается?
Сделай вывод:
«С увеличением единицы измерения мера угла ____, а с уменьшением - _____»
3. Углы АВС и MNP измерили двумя разными мерками е_1 и е_2. Запиши результаты измерений и ответь на вопросы.
- Можно ли на основании данных измерений сравнить углы АВС и MNP?
- Почему?
- Сделай вывод:
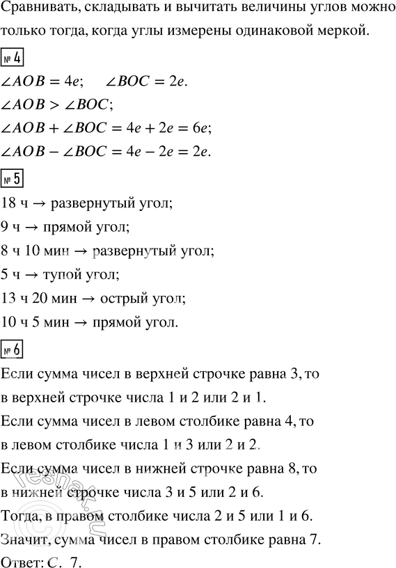
«Сравнивать, складывать и вычитать величины углов можно только тогда, когда углы измерены _____ меркой».
4. Измерь углы АОВ и ВОС меркой е. Сравни эти углы с помощью знаков > ,
5. Какой угол (острый, прямой, тупой или развёрнутый) образуют часовая и минутная стрелки на циферблате часов в указанное время:
18 ч 5 ч
9 ч 13 ч 20 мин
8 ч 10 мин 10 ч 5 мин
6. В каждую клеточку квадрата 2x2 вписано какое-то число. Сумма чисел в верхней строчке равна 3, а в нижней - 8. Чему равна сумма в правом столбике, если сумма чисел левого столбика равна 4?
(A) 4 (B) 6 (C) 7 (D) 8 (E) 11
