Урок 7 Часть 3 ГДЗ Рабочая тетрадь Петерсон 4 класс (2023) (Математика)
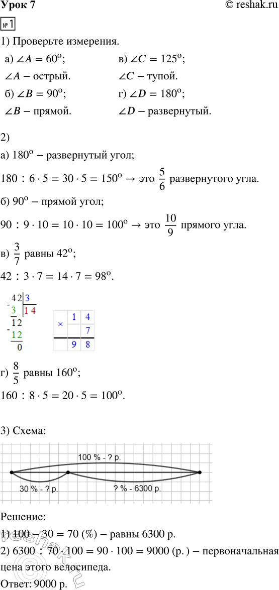
1. 1) Измерь транспортиром углы А, В, С, D и определи вид каждого угла: 2) Найди: а) 5/6 развёрнутого угла б) 10/9 прямого угла в) угол, 3/7 которого равны 42° г) угол, 8/5 которого равны 160° 3) После снижения цены на велосипед на 30 % он стал стоить 6300 руб.



Ниже вариант решения задания из учебника Петерсон 4 класс, Просвещение:
1. 1) Измерь транспортиром углы А, В, С, D и определи вид каждого угла:
2) Найди:
а) 5/6 развёрнутого угла
б) 10/9 прямого угла
в) угол, 3/7 которого равны 42°
г) угол, 8/5 которого равны 160°
3) После снижения цены на велосипед на 30 % он стал стоить 6300 руб. Чему равна первоначальная цена этого велосипеда?
4) В полдень на детскую площадку пришёл Вася, через два часа после него - Маша, а через полтора часа после неё - Никита. Вася играл четыре часа, Маша - три, а Никита - два часа. Как долго Маша и Никита были на площадке вдвоём?
2. 1) Измерь транспортиром углы А, В, С, D и определи вид каждого угла:
2) Найди:
а) 8/9 прямого угла
б) 4/3 развёрнутого угла
в) угол, 2/5 которого равны 50°
г) угол, 10/6 которого равны 120°
3) Дима истратил 40 % всех денег, и у него осталось 300 руб. Сколько денег было у Димы?
3. Разглядывая семейный альбом, Таня нашла там фотографии своих двух бабушек и двух дедушек. Сколько бабушек и дедушек имели её бабушки и дедушки все вместе? Подчеркни правильный ответ.
(А) 4 (В) 8 (С) 10 (D) 16 (E) 32
