Задание 10 Повторение Часть 3 ГДЗ Рабочая тетрадь Петерсон 4 класс (2023) (Математика)
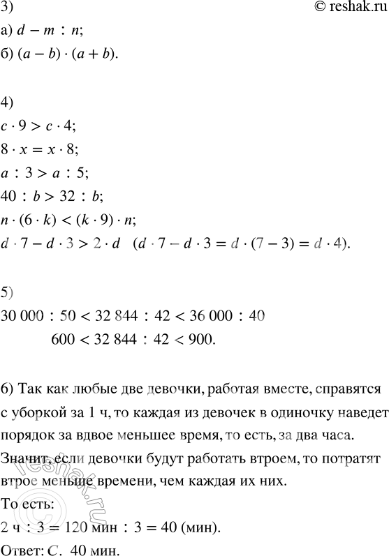
10. 1) Найди частное чисел: а) 1 010 520 : 36 б) 39 411 000 : 4350 2) Реши уравнения: а) x · 70 = 210 350 б) 156 330 :


Ниже вариант решения задания из учебника Петерсон 4 класс, Просвещение:
10. 1) Найди частное чисел:
а) 1 010 520 : 36 б) 39 411 000 : 4350
2) Реши уравнения:
а) x · 70 = 210 350 б) 156 330 : y = 386
3) Запиши выражения:
а) разность числа d и частного чисел m и n
б) произведение разности и суммы чисел а и b
4) Сравни выражения (буквами обозначены натуральные числа):
с · 9 и с · 4 а : 3 и а : 5 n · (6 · k) и (k · 9) · n
8 · х и х · 8 40 : b и 32 : b d · 7 - d · 3 и 2 · d
5) Сделай оценку частного:
32 844 : 42
6) Три сестры, Аня, Катя и Лиза, одинаково умеют навести порядок в квартире. Если любые две из них будут работать вместе, то справятся с уборкой за 1 час. Сколько времени займёт уборка, если они будут работать втроём?
(А) 20 мин (В) 30 мин (С) 40 мин (D) 45 мин (Е) 60 мин
