Стр.36 Часть 1 ГДЗ Башмаков Нефедова 4 класс (Математика)
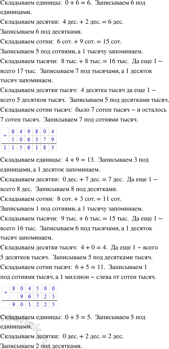
1. Выполни сложение и объясни свои действия. 16765 + 3412 62370 + 81630 748640 + 8926 649804 + 506379 804500 + 96725 2.






Ниже вариант решения задания из учебника Башмаков, Нефедова 4 класс, Астрель:
1. Выполни сложение и объясни свои действия.
16765 + 3412 62370 + 81630 748640 + 8926 649804 + 506379 804500 + 96725
2. Выполни вычитание и объясни свои действия.
83157 - 62043 83250 - 758 16371 - 15408 475420 - 194396 731845 - 641751
3. В библиотеке хранится 87 357 книг. За последние три года фонд библиотеки увеличился на 18 500 названий. Сколько книг было в библиотеке три года назад?
4. Сколько цифр будет в ответе? Проверь свои ответы, выполнив вычисления в столбик.
51 000 + 43 000 42 000 - 13 000 100 000 - 97 000
51 000 + 61 000 42 000 - 38 000 300 000 + 800 000
5. Потренируйся в вычислениях. Выполняй действия по порядку и записывай вычисления в столбик.
28 375 + 25 603 - 6585 361 487 - (120 500 + 85 539)
43 864 + 7556 + 48 580 117 214 - (537 621 - 456 800)
6. В крупнейшем музее нашей страны — Эрмитаже — хранится около 3 миллионов экспонатов. В Русском музее насчитывается 396 670 единиц хранения, а в фондах Третьяковской галереи на 290 500 меньше, чем в Русском музее. Сколько экспонатов хранится в трёх крупнейших музеях нашей страны?
