Стр.80 Часть 1 ГДЗ Башмаков Нефедова 4 класс (Математика)
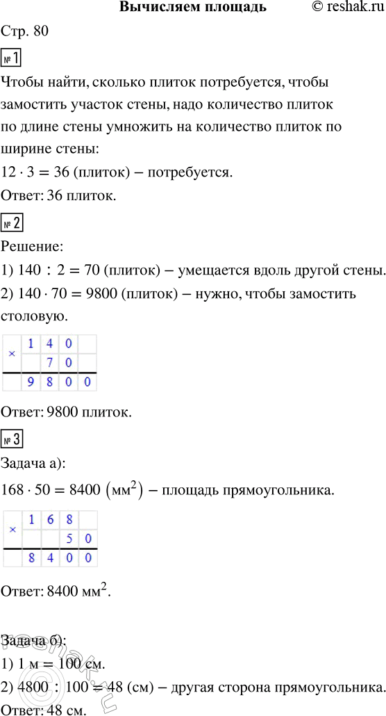
1. Сколько плиток нужно, чтобы замостить участок стены? 2. Пол в столовой решили замостить плиткой. Вдоль одной стены умещается 140 плиток.



Ниже вариант решения задания из учебника Башмаков, Нефедова 4 класс, Астрель:
1. Сколько плиток нужно, чтобы замостить участок стены?
2. Пол в столовой решили замостить плиткой. Вдоль одной стены умещается 140 плиток. А вдоль другой вдвое меньше. Сколько плиток нужно, чтобы замостить столовую?
3. а) Стороны прямоугольника равны 168 мм и 50 мм. Найди площадь прямоугольника в квадратных миллиметрах.
6) Площадь прямоугольника равна 4800 см^2. Одна сторона равна 1 м. Чему равна другая сторона прямоугольника? Дай ответ в сантиметрах.
4. Длины сторон прямоугольника обозначили буквами. Какие выражения подходят для вычисления площади прямоугольника?
а + b а + b + а + b (а + b) · 2 а · b
• Площадь прямоугольника равна 600 см^2. Какой длины могут быть стороны этого прямоугольника?
5. Определи по плану площадь дома и размеры каждого помещения.
6. Вычисли:
7600 · 7 6503 · 9
5390 · 400 34 825 · 50
50 600 · 60 18 500 · 6
60 985 · 4 29 075 · 80
7. Ширина поля равна 250 м. Длина в 2 раза больше. Определи площадь поля.
