Стр.85 Часть 1 ГДЗ Башмаков Нефедова 4 класс (Математика)
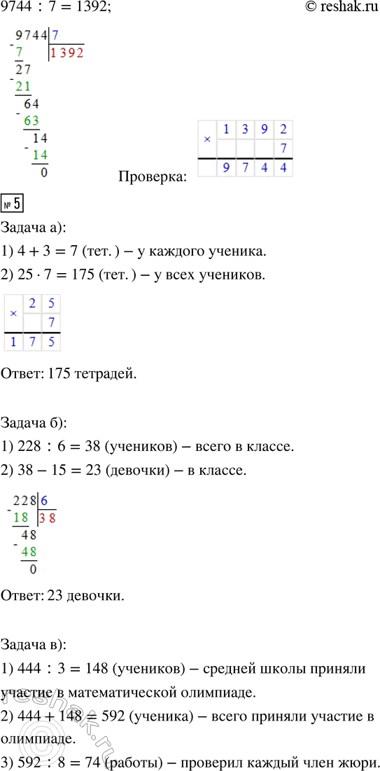
4. Выполни деление. Проверь ответы с помощью умножения. 84 : 3 912 : 4 537 : 3 6870 : 5 9744 :






Ниже вариант решения задания из учебника Башмаков, Нефедова 4 класс, Астрель:
4. Выполни деление. Проверь ответы с помощью умножения.
84 : 3 912 : 4 537 : 3 6870 : 5 9744 : 7
5. а) У каждого ученика 4 «А» 4 тетради в клетку и 3 в линейку. В классе 25 учеников. Сколько у них тетрадей?
б) У каждого ученика 4 «Б» 6 тетрадей. Учитель проверяет 228 тетрадей. Сколько девочек в классе, если мальчиков 15?
в) В математической олимпиаде приняли участие 444 ученика начальной школы, а учеников средней школы в 3 раза меньше. Их работы проверяли 8 учителей — членов жюри. Сколько работ проверил каждый член жюри, если число проверенных работ у них оказалось одинаковым?
6. Вычисли:
645 : 5 959 : 7 · 80 - 8070 (47 592 + 39 908) : 100 : 5
805 : 7 (28 514 - 27 680) : 6 10 457 · 6 + 7644 : 6
525 : 3 809 · 90 - 9704 : 4 196 · 8 : (40 000 - 4444 · 9)
7. На овощной базе привезённую морковь разложили в пакеты. Заполни таблицу.
• Сколько всего моркови привезли на базу?
• Какой моркови больше: бордосской или польской? На сколько килограммов?
8. Какие числа делятся без остатка на 2? на 3? На 4? На 5? На б? на 9? Выполни деление и проверь свои ответы.
330 525 728 963 196 675 548
