Стр.39 Часть 2 ГДЗ Башмаков Нефедова 4 класс (Математика)
5. Территория школы имеет прямоугольную форму. Она огорожена забором, одна сторона которого равна 64 м, а другая на 19 м короче.




Ниже вариант решения задания из учебника Башмаков, Нефедова 4 класс, Астрель:
5. Территория школы имеет прямоугольную форму. Она огорожена забором, одна сторона которого равна 64 м, а другая на 19 м короче. Какова площадь огороженной территории?
• Здание школы занимает пятую часть школьной территории. А фруктовый сад — треть оставшегося участка. Какую площадь занимает фруктовый сад?
6. Вычисли:
6024 · 97 2350 · 260 2430 · 65 : 50 + 18 937 - 21 960
5402 · 78 680 · 5400 (45 356 - 6890) : 9 · 350 - 9500
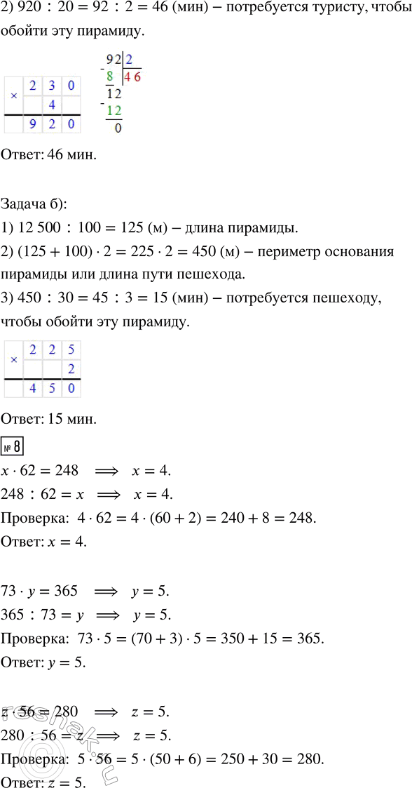
7. а) В основании пирамиды Хеопса лежит квадрат со стороной 230 м. Сколько времени нужно, чтобы обойти эту пирамиду, если скорость туриста 20 м/мин?
6) Пирамида фараона Джосера имеет прямоугольное основание. Она занимает площадь 12 500 м^2. Скорость пешехода 30 м/мин. Сколько времени нужно, чтобы обойти эту пирамиду, если одна её сторона равна 100 м?
8. Подбери числа так, чтобы получились верные равенства.
х · 62 = 248 73 · у = 365 z · 56 = 280
248 : 62 = х 365 : 73 = у 280 : 56 = z
9. Сколько плиток одного вида нужно, чтобы замостить квадрат площадью 1 м^2?
• Сколько одинаковых плиток нужно, чтобы замостить дорожку шириной 1 м и длиной 10 м?
