Стр.41 Часть 2 ГДЗ Башмаков Нефедова 4 класс (Математика)
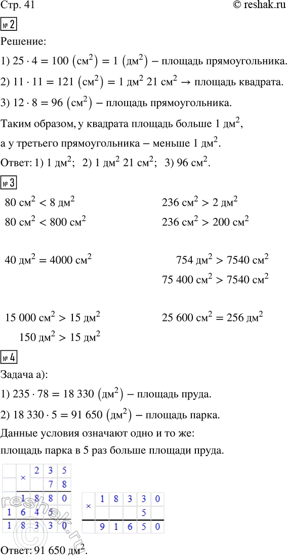
2. Вычисли площади прямоугольников. У какого прямоугольника площадь больше 1 дм^2, у какого меньше? 3. Сравни. Поставь знак > , 80 см^2 ...




Ниже вариант решения задания из учебника Башмаков, Нефедова 4 класс, Астрель:
2. Вычисли площади прямоугольников. У какого прямоугольника площадь больше 1 дм^2, у какого меньше?
3. Сравни. Поставь знак > ,
80 см^2 ... 8 дм^2 40 дм^2 ... 4000 см^2 15 000 см^2 ... 15 дм^2
236 см^2 ... 2 дм^2 754 дм^2 ... 7540 см^2 25 600 см^2 ... 256 дм^2
4. В парке расположен пруд прямоугольной формы. Размеры пруда 78 дм х 235 дм.
а) Вычисли площадь парка, если известно, что:
• площадь парка в 5 раз больше площади пруда;
• пруд занимает пятую часть парка;
• площадь пруда в 5 раз меньше площади парка.
6) На сколько площадь парка больше площади пруда?
5. Вычисли:
5804 · 72 59 · 4200 (709 · 55 + 5642 : 7) · 35
9037 · 54 830 · 2700 306 085 - 62 040 : 30 · 57
24 705 · 75 4600 · 45 39 805 + (13 000 - 80 700 : 300)
6. а) Кухня имеет размеры 28 дм х 44 дм. Пол в кухне вымостили квадратной плиткой. Площадь одной плитки 4 дм^2. Сколько плиток для этого понадобилось?
б) Размеры ванной комнаты 14 дм х 18 дм. Можно ли вымостить пол в ванной квадратными плитками площадью 4 дм^2, не разрезая их? А квадратными плитками площадью 9 дм^2?
