Стр.47 Часть 2 ГДЗ Башмаков Нефедова 4 класс (Математика)
3. Сравни. Поставь знак > , 100 м^2 ... 1 а 10 а ... 1 га 1 га ... 1000 м^2 1500 м^2 ...




Ниже вариант решения задания из учебника Башмаков, Нефедова 4 класс, Астрель:
3. Сравни. Поставь знак > ,
100 м^2 ... 1 а 10 а ... 1 га 1 га ... 1000 м^2
1500 м^2 ... 10 а 2500 а ... 25 га 1 км^2 ... 1000 м^2
4. Выполни действия. Вырази, если возможно, величины в более удобных единицах.
а) 6 м^2 85 дм^2 + 13 м^2 15 дм^2 28 дм^2 · 75 18 м^2 : 5
18 м^2 - 2 м^2 34 дм^2 25 м^2 · 64 10 а : 100
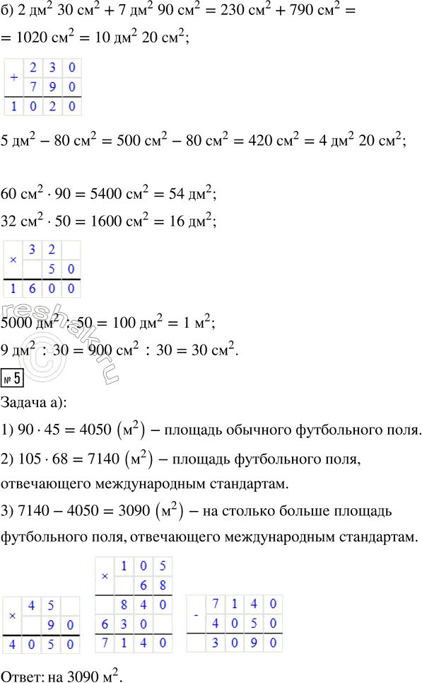
б) 2 дм^2 30 см^2 + 7 дм^2 90 см^2 60 см^2 · 90 5000 дм^2 : 50
5 дм^2 - 80 см^2 32 см^2 · 50 9 дм^2 : 30
5. а) Размеры обычного футбольного поля 90 м х 45 м. Международные соревнования проводятся на поле, размеры которого 105 м х 68 м. На сколько больше площадь футбольного поля, отвечающего международным стандартам?
6) Размеры баскетбольной площадки 26 м х 14 м, волейбольной — 180 дм х 90 дм. Площадь какой игровой площадки больше и на сколько?
6. Комната в длину на 30 дм больше, чем в ширину. Какова площадь комнаты, если её длина равна б м 70 см?
7. Поле прямоугольной формы отдали под дачные участки. Длина поля 1 км 500 м, а ширина на 900 м меньше. Сколько участков площадью 9 соток может разместиться на этом поле?
8. Площадь спорткомплекса 9720 м^2. Девятую часть всей территории занимают закрытые помещения, футбольное поле — 7140 м^2, а остальное — открытые площадки. Какую площадь занимают открытые площадки?
9. Дом имеет прямоугольную форму. Длина дома 12 м, а ширина на 2 м 50 см меньше. Треть площади занимают хозяйственные помещения, а остальное — жилые комнаты. Во сколько раз больше площадь жилых помещений?
