Упражнение 334 Часть 1 ГДЗ Истомина 4 класс (Математика)
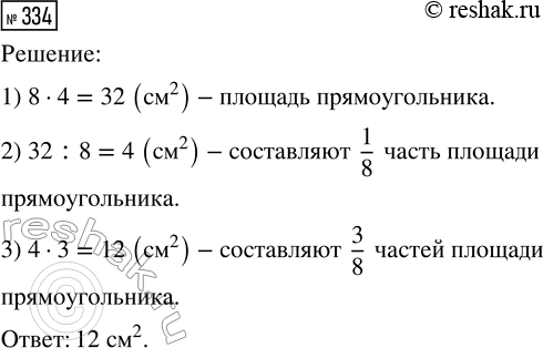
334. Длина прямоугольника равна 8 см, а ширина — 4 см. Найди 3/8 площади этого прямоугольника. Объясни, что узнал Миша во втором действии.

Ниже вариант решения задания из учебника Истомина 4 класс, Просвещение:
334. Длина прямоугольника равна 8 см, а ширина — 4 см. Найди 3/8 площади этого прямоугольника.
Объясни, что узнал Миша во втором действии.
