Упражнение 147 Часть 2 ГДЗ Истомина 4 класс (Математика)
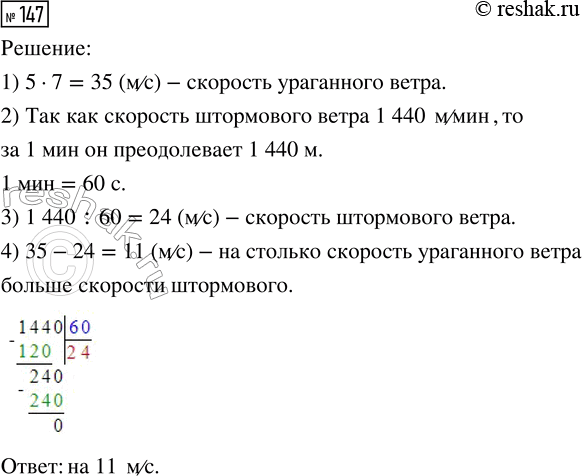
147. Скорость слабого ветра 5 м/с, скорость ураганного — в 7 раз больше, а скорость штормового ветра 1440 м/мин. На сколько больше скорость ураганного ветра, чем скорость штормового?

Ниже вариант решения задания из учебника Истомина 4 класс, Просвещение:
147. Скорость слабого ветра 5 м/с, скорость ураганного — в 7 раз больше, а скорость штормового ветра 1440 м/мин. На сколько больше скорость ураганного ветра, чем скорость штормового?
