Упражнение 25 Часть 2 ГДЗ Истомина 4 класс (Математика)
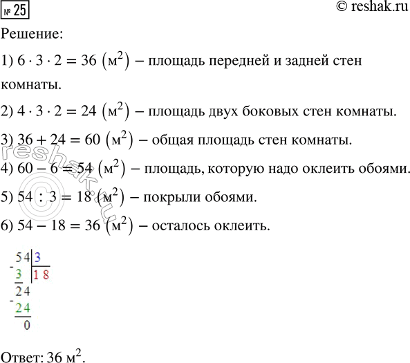
25. Длина комнаты, имеющей форму прямоугольного параллелепипеда, 6 м, ширина 4 м, а высота 3 м. Обоями покрыли 1/3 площади стен.

Ниже вариант решения задания из учебника Истомина 4 класс, Просвещение:
25. Длина комнаты, имеющей форму прямоугольного параллелепипеда, 6 м, ширина 4 м, а высота 3 м. Обоями покрыли 1/3 площади стен. Какую площадь стен осталось оклеить, если площадь окна и двери 6 м^2?
