Упражнение 81 Часть 2 ГДЗ Истомина 4 класс (Математика)
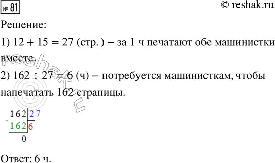
81. Одна машинистка за 1 ч печатает 12 страниц, другая — 15. Сколько времени потребуется машинисткам, чтобы напечатать 162 страницы, если они будут работать вместе?

Ниже вариант решения задания из учебника Истомина 4 класс, Просвещение:
81. Одна машинистка за 1 ч печатает 12 страниц, другая — 15. Сколько времени потребуется машинисткам, чтобы напечатать 162 страницы, если они будут работать вместе?
