Упражнение 1137 ГДЗ Макарычев 7 класс (Алгебра)
Из 10-процентного и 15-процент-ного растворов соляной кислоты требуется составить 80 г раствора, концентрация которого равна 12%. Сколько граммов каждого раствора надо взять?


Ниже вариант решения задания из учебника Макарычев, Миндюк 7 класс, Просвещение:
Из 10-процентного и 15-процент-ного растворов соляной кислоты требуется составить 80 г раствора, концентрация которого равна 12%. Сколько граммов каждого раствора надо взять? 
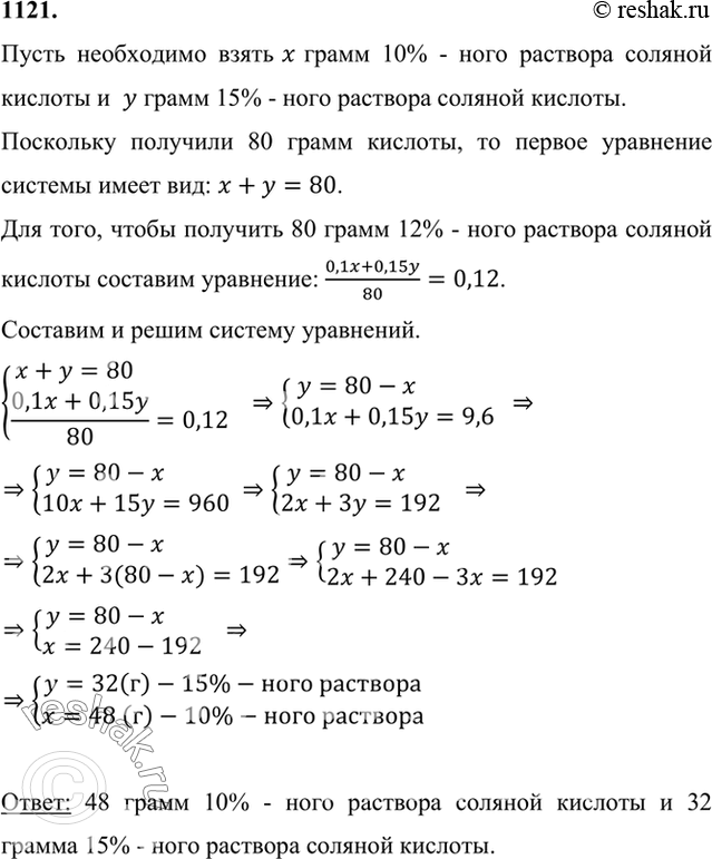
Пусть необходимо взять x грамм 10% - ного раствора соляной кислоты и y грамм 15% - ного раствора соляной кислоты.
Поскольку получили 80 грамм кислоты, то первое уравнение системы имеет вид: x+y=80.
Для того, чтобы получить 80 грамм 12% - ного раствора соляной кислоты составим уравнение: (0,1x+0,15y)/80=0,12.
Составим и решим систему уравнений.
