Упражнение 915 ГДЗ Макарычев 7 класс (Алгебра)
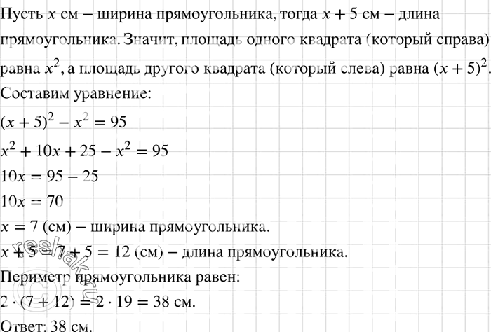
На сторонах прямоугольника построены квадраты (рис. 73). Площадь одного квадрата на 95 см2 больше площади другого. Найдите периметр прямоугольника, если известно, что длина прямоугольника на 5 см больше его ширины.


Ниже вариант решения задания из учебника Макарычев, Миндюк 7 класс, Просвещение:
На сторонах прямоугольника построены квадраты (рис. 73). Площадь одного квадрата на 95 см2 больше площади другого. Найдите периметр прямоугольника, если известно, что длина прямоугольника на 5 см больше его ширины.
Пусть ширина прямоугольника равна x см.
Тогда длина будет равной x+5 см.
Площадь квадрата со стороной x см равна x^2 см^2.
Площадь квадрата со стороной x+5 см равна (x+5)^2 см^2.
Известно, что площадь одного квадрата на 95 см^2 больше площади другого квадрата.
Составим и решим уравнение.
(x+5)^2-x^2=95
x^2+10x+25-x^2=95
10x+25=95
10x=95-25
10x=70
x=70:10
x=7 (см) – ширина прямоугольника.
Тогда, длина прямоугольника 7+5=12 (см).
Периметр прямоугольника равен:
2•7+2•12=14+24=38 (см).
Ответ: периметр прямоугольника 38 см.
