Упражнение 101(стар учебник) ГДЗ Дорофеев Суворова 7 класс (Алгебра)
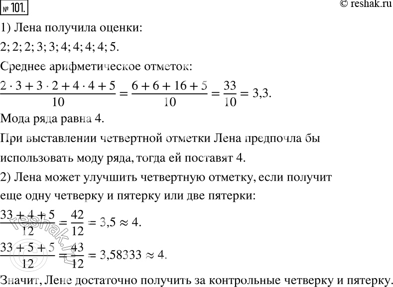
Экспериментируем 1) В течение четверти Лена получила следующие отметки по алгебре: три двойки, две тройки, четыре четвёрки и одну пятёрку. Найдите среднее арифметическое и моду ряда отметок.

Ниже вариант решения задания из учебника Дорофеев, Суворова, Бунимович 7 класс, Просвещение:
Экспериментируем 1) В течение четверти Лена получила следующие отметки по алгебре: три двойки, две тройки, четыре четвёрки и одну пятёрку. Найдите среднее арифметическое и моду ряда отметок. Какую из этих характеристик Лена предпочла бы использовать при выставлении четвертной отметки? 2) Учитель выставляет четвертную отметку по среднему арифметическому ряда отметок. До конца четверти ещё две контрольные работы. Может ли Лена улучшить четвертную отметку? Какие отметки ей достаточно получить за эти контрольные работы?
