Упражнение 133(стар учебник) ГДЗ Дорофеев Суворова 7 класс (Алгебра)
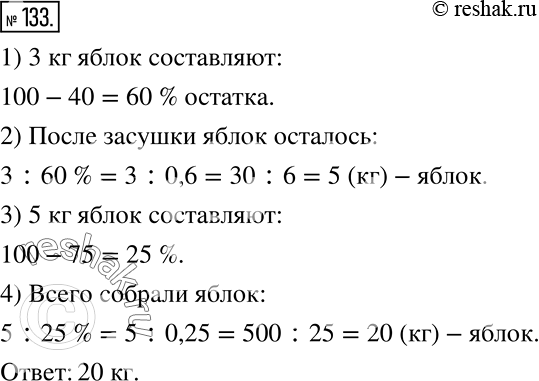
Собранный урожай яблок распределили следующим образом: 75% всех яблок засушили, 40% остатка пошло на варенье, а из оставшихся 3 кг яблок сварили компот.

Ниже вариант решения задания из учебника Дорофеев, Суворова, Бунимович 7 класс, Просвещение:
Собранный урожай яблок распределили следующим образом: 75% всех яблок засушили, 40% остатка пошло на варенье, а из оставшихся 3 кг яблок сварили компот. Сколько всего собрали яблок?
