Упражнение 631(стар учебник) ГДЗ Дорофеев Суворова 7 класс (Алгебра)
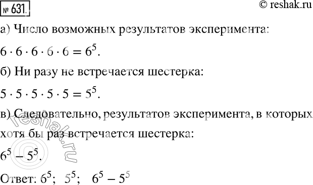
Анализируем и рассуждаем (631—633) 631 Игральный кубик подбрасывают 5 раз и каждый раз записывают число выпавших очков. Результатом эксперимента является последовательность из пяти цифр.

Ниже вариант решения задания из учебника Дорофеев, Суворова, Бунимович 7 класс, Просвещение:
Анализируем и рассуждаем (631—633)
631 Игральный кубик подбрасывают 5 раз и каждый раз записывают число выпавших очков. Результатом эксперимента является последовательность из пяти цифр.
а) Каково число возможных результатов эксперимента?
б) Сколько существует результатов эксперимента, в которых ни разу не встречается шестёрка?
в) Сколько существует результатов эксперимента, в которых хотя бы раз встречается шестёрка?
