Упражнение 84(стар учебник) ГДЗ Дорофеев Суворова 7 класс (Алгебра)
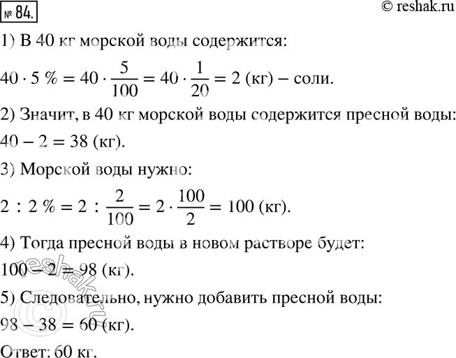
Морская вода содержит 5% соли. Сколько килограммов пресной воды нужно добавить к 40 кг морской воды, чтобы содержание соли в смеси составило 2%?

Ниже вариант решения задания из учебника Дорофеев, Суворова, Бунимович 7 класс, Просвещение:
Морская вода содержит 5% соли. Сколько килограммов пресной воды нужно добавить к 40 кг морской воды, чтобы содержание соли в смеси составило 2%?
