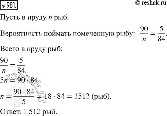
Упражнение 981(стар учебник) ГДЗ Дорофеев Суворова 7 класс (Алгебра)
Из пруда было выловлено 90 рыб, которых пометили и выпустили обратно в пруд. Через неделю из пруда выловили 84 рыбы, из которых 5 оказались помеченными.

Ниже вариант решения задания из учебника Дорофеев, Суворова, Бунимович 7 класс, Просвещение:
Из пруда было выловлено 90 рыб, которых пометили и выпустили обратно в пруд. Через неделю из пруда выловили 84 рыбы, из которых 5 оказались помеченными. Сколько примерно рыб в пруду?
