Проверьте себя (тест) Глава 7(стар учебник) ГДЗ Дорофеев Суворова 7 класс (Алгебра)
Проверьте себя (тест) 1 Найдите значение выражения 6а2 - 2a - 1 при а = -1/4. 2 Какова степень многочлена 0,3x2 - 2x4 + 1,2 ?



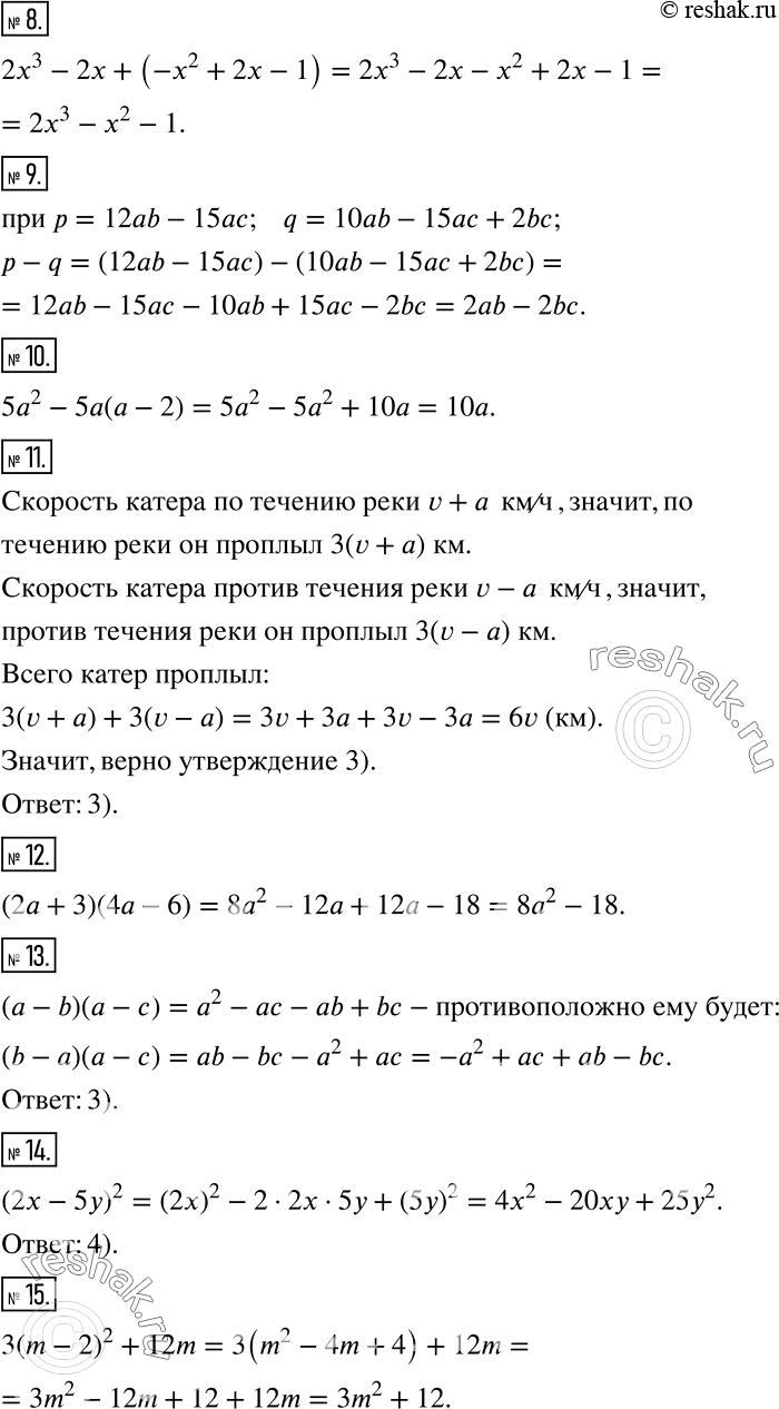
Ниже вариант решения задания из учебника Дорофеев, Суворова, Бунимович 7 класс, Просвещение:
Проверьте себя (тест)
1 Найдите значение выражения 6а2 - 2a - 1 при а = -1/4.
2 Какова степень многочлена 0,3x2 - 2x4 + 1,2 ?
1) 2
2) 3
3) 4
4) б
3 Какую степень имеет многочлен, равный произведению многочленов (x2 + З)(x3 + 2x - 1)?
1) 2
2) 3
3) 5
4) б
4 Упростите выражение 2х2у - ху2 + х2у - 3ху2 + 2ху.
5 Среди выражений, записанных ниже, найдите выражение, равное многочлену 2x - 3у - z.
1) -(2x - 3у - z)
2) -(2x + 3у + z)
3) —(3y -2х + z)
4) —(3y + 2х - z)
6 Среди приведённых ниже выражений найдите выражение, противоположное многочлену 5а - 8b + 1.
1) 5а + 8b - 1
2) -5а + 8b - 1
3) -5а + 8b + 1
4) -5а -8b -1
7 Какой многочлен надо записать вместо многоточия, чтобы равенство было верным: (-m + n - q) + ... = 0?
1) m - n + q
2) m - n - q
3) m + n - q
4) -m - n + q
8 Найдите сумму многочленов 2x3 -2x и -x2 + 2х - 1.
9 В выражение р - q подставьте
р = 12аb — 15ас,
q = 10аb - 15ас + 2bс
и упростите получившееся выражение.
10 Упростите выражение 5а2 - 5а(а - 2).
11 Собственная скорость катера v км/ч, скорость течения реки а км/ч. Катер плыл 3 ч по течению реки и 3 ч против течения. Какое из следующих утверждений верно?
1) за всё время он проплыл такое же расстояние, как плот по течению за 6 ч
2) за всё время он проплыл такое же расстояние, как за 3 ч в стоячей воде
3) за всё время он проплыл такое же расстояние, как за 6 ч в стоячей воде
4) по течению он проплыл такое же расстояние, как против течения
12 Выполните умножение (2а + 3)(4а - 6).
13 Какое из выражений противоположно произведению (а-b)(а-с)?
1) (b - а)(с - а)
2) -(а - b)(с - а)
3) (b - а)(а - с)
4) -(b - а)(а - с)
14 Раскройте скобки в выражении (2х - 5у)2.
1)4x2 - 25у2
2) 2х2 - 10ху + 5у2
3) 4x2 - 10ху + 25у2
4) 4х2 - 20ху + 25у2
15 Упростите выражение 3(m - 2)2 + 12m.
16 Даны выражения:
А) (а- 5)2
Б) (5-а)2
В) -(а-5)2
Г) -(5-а)2
Какие из них равны произведению (а - 5)(5 - а)?
1) А и Б
2) А и В
3) Б и Г
4) В и Г
17 Упростите выражение (1 + ху)2 - (1 - ху)2.
1)0
2) 2ху + 2x2у2
3) 2х2у2
4) 4xy
18 Решите уравнение 2(x - 1) - 7 = 5x - 5.
19 Из палаточного лагеря к станции вышел турист со скоростью 6 км/ч. Через 15 мин вслед за ним выехал велосипедист со скоростью 12 км/ч, обогнал туриста и приехал на станцию на 5 мин раньше его. Чему равно расстояние от лагеря до станции?
Какое из следующих уравнений соответствует условию задачи, если буквой х в нём обозначено время движения туриста в часах?
1) 12x = 6(x+1/3)
2) 6х = 12(х -1/3)
3) 12x = 6 (x - 1/6)
4) 6х = 12(x + 1/6)
20 Найдите ответ на вопрос задачи, сформулированной в задании 19.
1) 2/3 км
2) 4 км
3) 1/3 км
4) 2 км
