Упражнение 251 Часть 1 ГДЗ Высоцкий Ященко 7-9 класс (Алгебра)
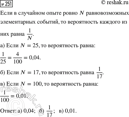
251. В некотором случайном эксперименте все элементарные события равновозможны. Найдите вероятность каждого элементарного события, если всего в этом эксперименте количество элементарных событий равно:

Ниже вариант решения задания из учебника Высоцкий, Ященко 8 класс, Просвещение:
251. В некотором случайном эксперименте все элементарные события равновозможны. Найдите вероятность каждого элементарного события, если всего в этом эксперименте количество элементарных событий равно:
а) 25; б) 17; в) 100.
