Упражнение 298 Часть 1 ГДЗ Высоцкий Ященко 7-9 класс (Алгебра)
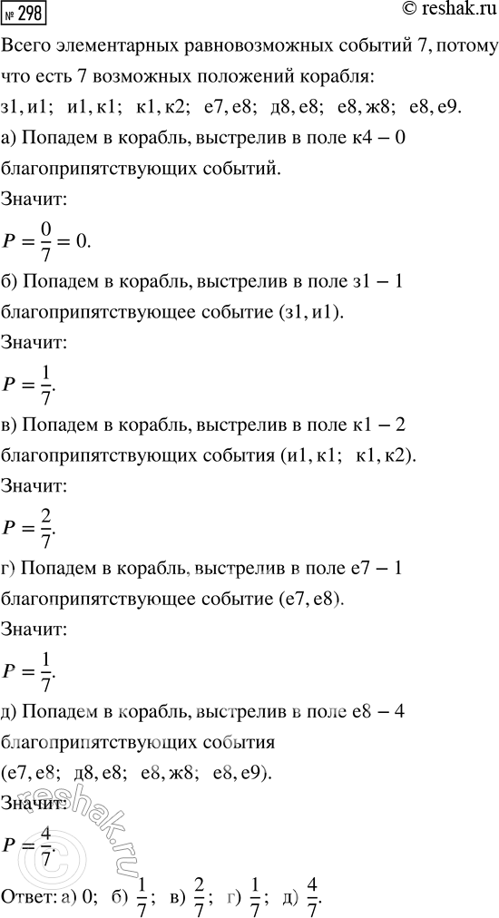
298. На рисунке 69 показано положение в игре «Морской бой». Красным цветом показаны потопленные корабли противника. У противника остался только один двухпалубный корабль, положение которого неизвестно.

Ниже вариант решения задания из учебника Высоцкий, Ященко 8 класс, Просвещение:
298. На рисунке 69 показано положение в игре «Морской бой». Красным цветом показаны потопленные корабли противника. У противника остался только один двухпалубный корабль, положение которого неизвестно. Клетки, в которых нарисованы точки, — это клетки, по которым мы уже стреляли. В них не может быть корабля. Считая равновозможными любые допустимые положения последнего корабля, найдите вероятность того, что мы попадём в него, выстрелив в поле:
а) к4; б) з1; в) к1; г) е7; д) е8.
В кглое поле нужно выстрелить, чтобы вероятность подбить последний корабль была наибольшей?
