Упражнение 315 Часть 1 ГДЗ Высоцкий Ященко 7-9 класс (Алгебра)
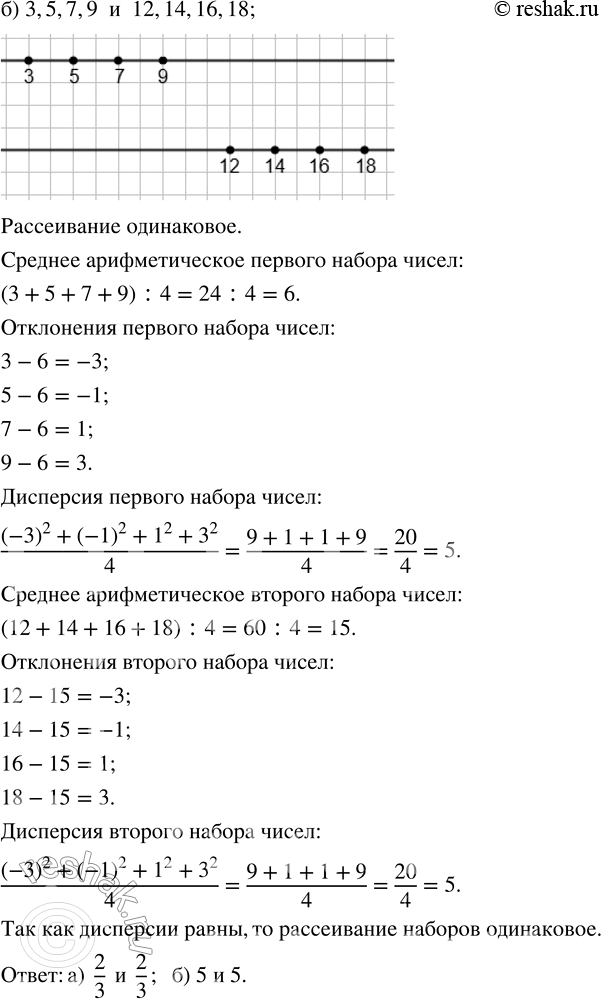
315. Даны дра набора чисел. Отметьте числа на числовой прямой. Определите на глаз, у какого из наборов рассеивание значений больше. Проверьте ваш глазомер, вычислив и сравнив дисперсии наборов.


Ниже вариант решения задания из учебника Высоцкий, Ященко 8 класс, Просвещение:
315. Даны дра набора чисел. Отметьте числа на числовой прямой. Определите на глаз, у какого из наборов рассеивание значений больше. Проверьте ваш глазомер, вычислив и сравнив дисперсии наборов.
а) 2, 3, 4 и 6, 7, 8;
б) 3, 5, 7, 9 и 12, 14, 16, 18.
