Упражнение 107 Часть 2 ГДЗ Высоцкий Ященко 7-9 класс (Алгебра)
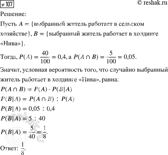
107. В посёлке 40 % взрослого населения занято в сельском хозяйстве, причём 5 % взрослого населения посёлка работают в агропромышленном холдинге «Нива».

Ниже вариант решения задания из учебника Высоцкий, Ященко 9 класс, Просвещение:
107. В посёлке 40 % взрослого населения занято в сельском хозяйстве, причём 5 % взрослого населения посёлка работают в агропромышленном холдинге «Нива». Для опроса случайно выбран житель этого посёлка, и оказалось, что он занят в сельском хозяйстве. При этом условии найдите условную вероятность того, что он работает в холдинге «Нива».
