Упражнение 138 Часть 2 ГДЗ Высоцкий Ященко 7-9 класс (Алгебра)
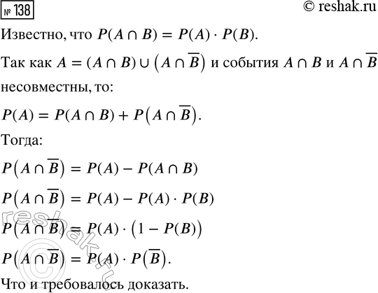
138. События А и В независимы. Докажите, что независимы события А и ?B. *Цитирирование задания со ссылкой на учебник производится исключительно в учебных целях для лучшего понимания разбора решения задания.

Ниже вариант решения задания из учебника Высоцкий, Ященко 9 класс, Просвещение:
138. События А и В независимы. Докажите, что независимы события А и ?B.
