Упражнение 183 Часть 2 ГДЗ Высоцкий Ященко 7-9 класс (Алгебра)
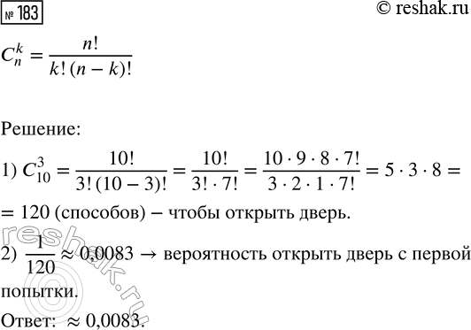
183. На двери установлен кодовый замок с кнопками. На кнопках изображены цифры от 0 до 9. Чтобы открыть дверь, нужно одновременно нажать три кнопки неизвестного нам кода.

Ниже вариант решения задания из учебника Высоцкий, Ященко 9 класс, Просвещение:
183. На двери установлен кодовый замок с кнопками. На кнопках изображены цифры от 0 до 9. Чтобы открыть дверь, нужно одновременно нажать три кнопки неизвестного нам кода. Найдите вероятность открыть дверь с первой попытки, нажав три кнопки наудачу.
