Упражнение 189 Часть 2 ГДЗ Высоцкий Ященко 7-9 класс (Алгебра)
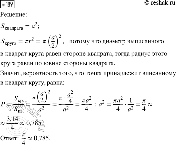
189. В квадрате случайным образом выбирается точка. Найдите вероятность того, что точка принадлежит вписанному в этот квадрат кругу. *Цитирирование задания со ссылкой на учебник производится исключительно в учебных целях для лучшего понимания разбора решения задания.

Ниже вариант решения задания из учебника Высоцкий, Ященко 9 класс, Просвещение:
189. В квадрате случайным образом выбирается точка. Найдите вероятность того, что точка принадлежит вписанному в этот квадрат кругу.
