Упражнение 273 Часть 2 ГДЗ Высоцкий Ященко 7-9 класс (Алгебра)
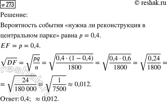
273. Известно, что 40 % жителей города считают, что центральный парк нуждается в реконструкции. Для исследования общественного мнения по этому вопросу добровольцы опросили на улицах 1800 случайных горожан.

Ниже вариант решения задания из учебника Высоцкий, Ященко 9 класс, Просвещение:
273. Известно, что 40 % жителей города считают, что центральный парк нуждается в реконструкции. Для исследования общественного мнения по этому вопросу добровольцы опросили на улицах 1800 случайных горожан. Найдите математическое ожидание и стандартное отклонение частоты ответа «да» на вопрос «Нужна ли реконструкция в центральном парке?».
