Упражнение 276 Часть 2 ГДЗ Высоцкий Ященко 7-9 класс (Алгебра)
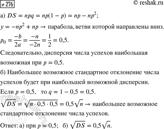
276. Проводится серия из n испытаний Бернулли с вероятностью успеха р. а) При каком р дисперсия числа успехов наибольшая возможная? б) Чему равно наибольшее возможное стандартное отклонение числа успехов?

Ниже вариант решения задания из учебника Высоцкий, Ященко 9 класс, Просвещение:
276. Проводится серия из n испытаний Бернулли с вероятностью успеха р.
а) При каком р дисперсия числа успехов наибольшая возможная?
б) Чему равно наибольшее возможное стандартное отклонение числа успехов?
Указание. Рассмотрите выражение для дисперсии DS = npq как квадратный трёхчлен от р: у = n(р - р^2).
