Упражнение 51 Часть 2 ГДЗ Высоцкий Ященко 7-9 класс (Алгебра)
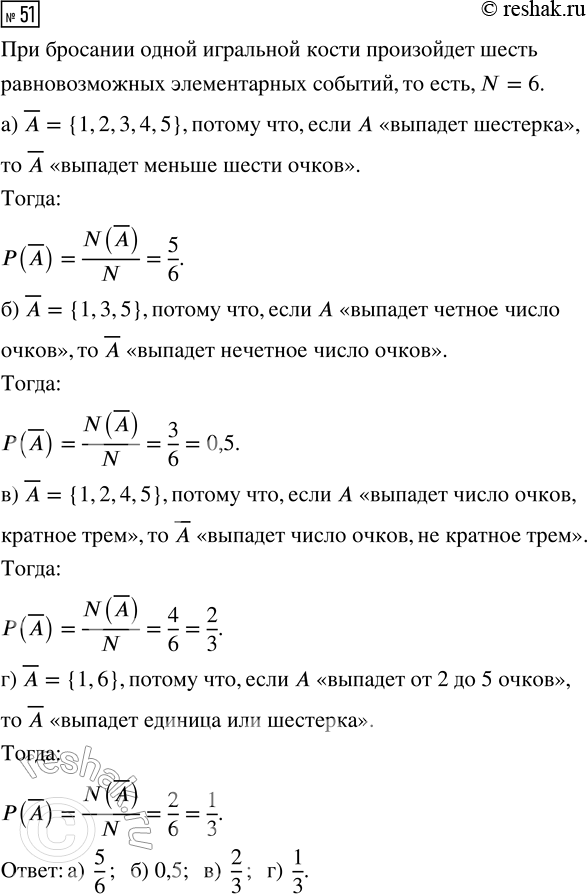
51. Бросают одну игральную кость. Перечислите элементарные события, благоприятствующие событию А, опишите событие А словами и найдите Р(А), если событие А состоит в том, что:

Ниже вариант решения задания из учебника Высоцкий, Ященко 8 класс, Просвещение:
51. Бросают одну игральную кость. Перечислите элементарные события, благоприятствующие событию А, опишите событие А словами и найдите Р(А), если событие А состоит в том, что:
а) выпадет шестёрка; в) выпадет число очков, кратное трём;
б) выпадет чётное число очков; г) выпадет от 2 до 5 очков.
