Задание 13 Параграф 5.5 ГДЗ Босова 8 класс 2023 (Информатика)
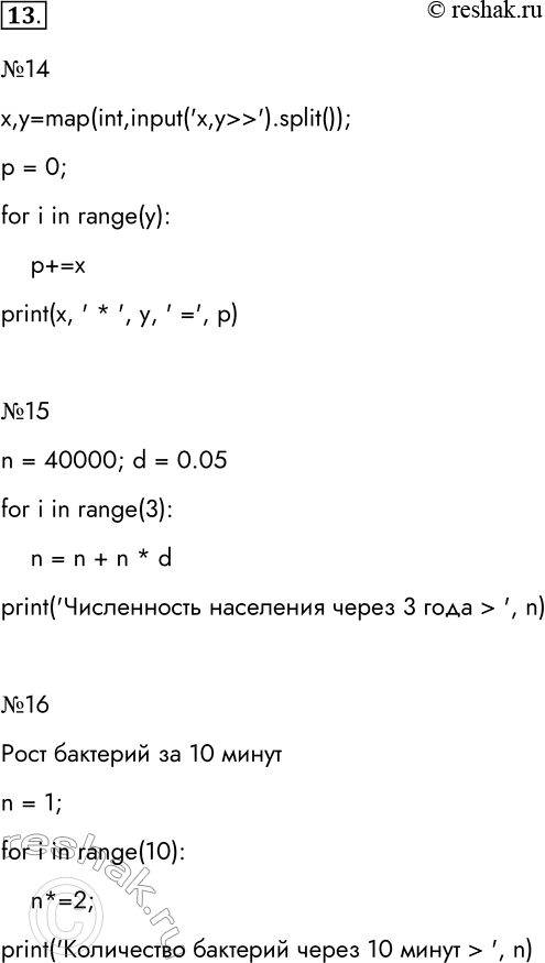
13. Запишите на языке Python программы решения задач № 14-16 из § 3.6. Используйте оператор for. №14 x,y=map(int,input(taskx,y > > task).split());

Ниже вариант решения задания из учебника Босова, Босова 8 класс, Бином:
13. Запишите на языке Python программы решения задач № 14-16 из § 3.6. Используйте оператор for.
№14
x,y=map(int,input(taskx,y > > task).split());
p = 0;
for i in range(y):
p+=x
print(x, task * task, y, task =task, p)
№15
n = 40000; d = 0.05
for i in range(3):
n = n + n * d
print(taskЧисленность населения через 3 года > task, n)
№16
Рост бактерий за 10 минут
n = 1;
for i in range(10):
n*=2;
print(taskКоличество бактерий через 10 минут > task, n)
