Дополнительная задача 10 Глава 3 ГДЗ Мордкович Семенов 9 класс (Алгебра)
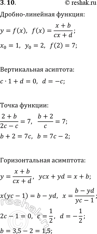
10. Дробно-линейная функция y=f(x), где f(x)=(x+b)/(cx+d), не определена при x=1, имеет горизонтальную асимптоту y=2, а её значение при x=2 равно 7.


Ниже вариант решения задания из учебника Мордкович, Семенов, Александрова 9 класс, Бином:
10. Дробно-линейная функция y=f(x), где f(x)=(x+b)/(cx+d), не определена при x=1, имеет горизонтальную асимптоту y=2, а её значение при x=2 равно 7.
1) Задайте функцию аналитически.
2) Вычислите:
а) f(3); б) f(6); в) f(11); г) f(0); д) f(-4).
