Упражнение 154 Часть 1 ГДЗ Быстрова Кибирева 9 класс (Русский язык)
154 1. Преобразуйте пары простых предложений в сложноподчинённые с придаточным определительным. Какие союзные слова вы употребите? Запишите получившиеся предложения. 1) За озером разгуливают редкостные птицы.


Ниже вариант решения задания из учебника Быстрова, Кибирева 9 класс, Русское слово:
154 1. Преобразуйте пары простых предложений в сложноподчинённые с придаточным определительным. Какие союзные слова вы употребите? Запишите получившиеся предложения.
1) За озером разгуливают редкостные птицы. Они одеты в синие бархатные камзолы, ярко играющие на солнце цветистой радугой красок. 2) На улице стоял особый предвечерний зной. Такой зной бывает обычно в конце лета. 3) Дорога давно заросла травой. По дороге они идут в город. 4) В одном месте между утёсами был плоский берег. Туда водой нанесло много ила.
5) Я ещё долго вспоминал тот человека. Мнение его мне показалось очень интересным. 6) Во время каникул мы посетили музей А.С. Пушкина. В музее мы узнали много интересного о жизни и творчестве поэта. 7) В Государственной Третьяковской галерее открыта выставка работ Ивана Ивановича Шишкина. И.И. Шишкин известный русский художник.
8) В Москве установлен памятник Ивану Андреевичу Крылову. И.А. Крылов — талантливый баснописец, автор более 200 басен. 9) Московский государственный университет первое высшее учебное заведение России. Университет основан в 1755 году по инициативе М.В. Ломоносова.
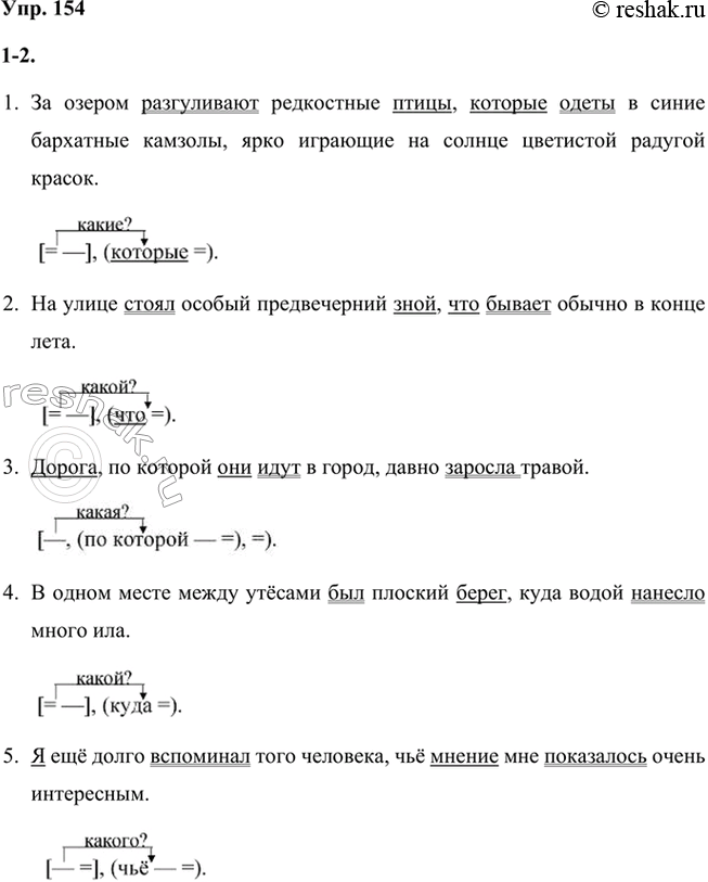
2. Выделите грамматические основы сложных предложений. Постройте их схемы.
1. За озером разгуливают редкостные птицы, которые одеты в синие бархатные камзолы, ярко играющие на солнце цветистой радугой красок.
2. На улице стоял особый предвечерний зной, что бывает обычно в конце лета.
3. Дорога, по которой они идут в город, давно заросла травой.
4. В одном месте между утёсами был плоский берег, куда водой нанесло много ила.
5. Я ещё долго вспоминал того человека, чьё мнение мне показалось очень интересным.
6. Во время каникул мы посетили музей А.С. Пушкина, в котором мы узнали много интересного о жизни и творчестве поэта.
7. В Государственной Третьяковской галерее открыта выставка работ Ивана Ивановича Шишкина, который является известным русским художником.
8. В Москве установлен памятник Ивану Андреевичу Крылову, который был талантливым баснописцем, автором более 200 басен.
9. Московский государственный университет — первое высшее учебное заведение России, которое было основано в 1755 году по инициативе М.В. Ломоносова.
3. Определите лексическое значение слова камзолы. К какому пласту лексики относятся такие слова?
Камзол — это старинная верхняя одежда европейского покроя, плотно прилегающая к фигуре, обычно носимая мужчинами в XVIII веке. Камзолы часто украшались вышивкой, пуговицами и разрезами, делая их частью парадного или официального костюма.
Лексический пласт: Слово «камзол» относится к историзмам — словам, которые вышли из активного употребления, так как обозначают реалии прошлых эпох, исчезнувшие или изменившиеся в современном мире.
